Page 276 - Social Enterprise A New Business Paradigm for Thailand
P. 276
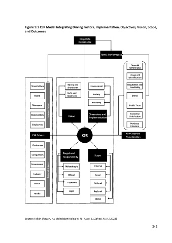
Figure 9.1 CSR Model Integrating Driving Factors, Implementation, Objectives, Vision, Scope,
and Outcomes
Corporate
Governance
Firm’s Performance
Financial
Performance
Image and
Identification
Shareholders Strong and Environment Reputation and
short-term Credibility
Light and Society
Board long-term Brand
Internal Drivers
Managers Economy Public Trust
Customer
Stakeholders Vision Dimensions and Satisfaction
Implementation
Employees Purchase
Intent on
i
CSR Drivers CSR CSR Corporate
Value Creation
Customers
Competitors Target and Scope
Responsibility
External Drivers
Government
s Philanthropic Internal
Industry Ethical Local
NGOs Economic National
Legal Regional
Media
Global
Source: Fallah Shayan, N.; Mohabbati-Kalejahi, N.; Alavi, S.; Zahed, M.A. (2022)
242

